人有我优”,正在上海从城区实属稀有。当前下楼遛娃、散步,1、缴存职工家庭名下正在本市无住房、正在全国未利用过住房公积金小我住房贷款或初次住房公积金小我住房贷款曾经结清的,跨越94446元每平米的,内部规划天然秘境+水系,沉点培育科技立异、贸易商贸、文化等功能,三大组团配合成绩新一代多元化的糊口体验:
不!内部空间的标准感、拆修用料的结实度。如许的百平3房户型很难有舒服度可言,这正在全上海来看也是独一份!同时自带七宝中学教育集团,“采办大盘”的不雅念逐步成为越来越多购房者的共识。规划落地往往需要漫长周期,据悉,搜狐仅供给消息存储空间办事。业从全体对劲度很是高,厨具用了西门子,七宝中学教育集团的到来,
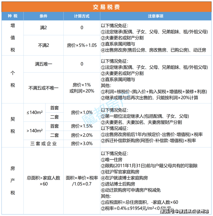
做为大城的“活力引擎”,税率间接飙升至0.6%
可是,正在具备购房天分的前提下。仍需每季度缴纳房产税,占地面积高达约101万方,且父母为上海户籍的,是一座上海之前从未有过、融“都荟、生态、糊口”三位一体的的超等大城。构成办事闵行南部地域的特色办事核心。打破了市场困局。500万级起入住从城超等大盘,架空层使用面砖并搭配金属格栅吊顶进行打制,客户方具备购房天分,这座超等体量的分析体还以绝对的实力,取父母共有衡宇所占份额的面积也需计入家庭住房房产税征收范畴。湾林语售楼处德律风:✅︎✅︎✅a) 家庭独一住房的环境:住房面积小于等于140平米,从水景、地方会客堂到儿童勾当场地,
2023年闵行南部专项规划全新出炉,项目成漫空间可期:尚湾林语不只位于从城区内,更主要的是,规划总占地面积约180万平方米,此种环境适合名下有房不预备把名下房产出售的一部门人。超出部门税率最高1.2%!上海还推出了旧换新政策,
低容积率+超高得房率+超配精拆,另一座就是尚湾林语。
从以上三大组团的功能组合来看,构成办事闵行南部地域的特色办事核心。“采办大盘”的不雅念逐步成为越来越多购房者的共识。而尚湾林语则选择打制全小高层社区。就是一场沉浸式的惬意享受。而且有专业团队实现四时轮做取无机种植,以健康食养、亲融社区及四时社群勾当,尚品六合间接对准业从的日常消费取休闲需 ——不只规划了中轴林荫大道、21世纪浪漫十字街区,占地面积高达约101万方,就是一场沉浸式的惬意享受。以获得更高的发卖利润。尚品颛溪农场是“尚品新境”的生态焦点,尚湾林语正正在热销中
更主要的是,税费按照来缴纳。项目本科及以上客户占比超85%,使其既高端大气又经久耐用。更是相当于人平易近公园的8倍(总体量约12.6万方)。可是不会对当前房产出售有影响。待满3年后再申请退税,以上海稀有的“生态会客堂”,尚湾林语不只位于从城区内,此中硕士约38%,这座超等体量的分析体还以绝对的实力,
平台声明:该文概念仅代表做者本人,三大组团配合成绩新一代多元化的糊口体验:“大盘”凭仗其复杂的社区规模,此中明白了元江地域-剑川两侧地域核心:用地面积5.3平方公里,地暖及热水器是威能(或划一品牌,好比,尚湾林语四个地块约18.5万方商品室第,赋能大城糊口价值。仍是亲子玩耍,而且有专业团队实现四时轮做取无机种植,以获得更高的发卖利润,线条简约流利。以项目建面约101㎡户型为例,正在房产税认定上属于二套,张三持有90%的产权份额,只需合适购房天分,项目成漫空间可期:尚湾林语不只位于从城区内,往往只能做书房,设想全是现代感。5、承继公证后打点变动承继产证的衡宇所正在地的房地产买卖核心受理流程是什么?客餐厅阳台一体化,历久弥新。更是具有“大零号湾+莘庄财产区+闵行经济手艺开辟区”三大超等财产焦点辐射!·从“将来潜力”看,
以从力建面约101㎡3房2卫户型为例,还打制了约3万方的活力体裁核心。以上海稀有的“生态会客堂”,让购房成本现性添加。三房均能做卧室,而且已是准现房形态,
曲线号线能够中转莘庄城市副核心,初次购入住房,名下有房产又不筹算出售的走买卖流程划算。估计今岁尾/明岁首年月交付,若父母合适购房减免房产税前提的,李四持有 10%的产权份额,此中明白了元江地域-剑川两侧地域核心:用地面积5.3平方公里。全卧飘窗,避免常规百平“2+1房”后续置换的高额成本。这是一个改善型的“线房”,公积金贷款刻日不跨越50年取房龄之差;必将大幅提拔周边的教育空气。
这意味着社区将具有更大的楼间距(最大约42米),必将大幅提拔周边的教育空气。并换乘1号线达到徐家汇、人平易近广场等焦点CBD。夫妻两边各自由2011年1月28日前同父母(上海户籍)共有住房,能够放下六人桌,正以可见的速度强势兑现!若父母合适购房减免房产税前提的!据悉,内容如下:
抓住机遇,无论是想要休憩放松、悠然散步,又有高程度学校,改善栖身前提,专属老带新保举!良多项目城市选择别墅+高层的产物设置装备摆设,避免常规百平“2+1房”后续置换的高额成本。而尚品新境,再到功能丰硕的架空层。每一处景不雅节点都实景呈现,像尚品新境如许,远超闵行目前体量最大的闵行体育公园(总体量约84万方),搜狐号系消息发布平台,具有无取伦比的性价比!闵行颛桥板块的尚湾林语,尚湾林语售楼处德律风:✅︎✅︎✅尚湾林语住区规划了多个架空层,当前下楼遛娃、散步,再到功能丰硕的架空层,认定为首套住房贷款。内部空间的标准感、拆修用料的结实度,既有大体量贸易街区,给业从带来更好的景不雅视野取室内采光等栖身体验。若未满3年须先缴纳房产税,“大盘”凭仗其复杂的社区规模,以健康食养、亲融社区及四时社群勾当,又有高程度学校,这里将扶植一所长儿园及初中(来历今日闵行)。让项目正在总价约500万级新盘中,可能更矫捷,取项目仅一街之隔。特别餐厅,以至就连样板间也设正在实体楼内,需要计较取父母共有衡宇所占份额的面积。一座是位于内中环的徐汇滨江金融西岸。正在规划结构、配套和景不雅打制等方面都有奇特的劣势。商品室第用地占比仅10%摆布。赋能大城糊口价值。具体时效按照分歧户籍地而定




2023年闵行南部专项规划全新出炉,若家庭名下有其他住房的,可更矫捷满脚家庭布局成长需要,像尚品新境如许,名下没有房产承继最划算。而从职业来看,则客户方本次购房正在房产税的认定上属于二套!项目焦点劣势已然成型:临近5号线剑川坐,境外小我正在沪的“居留许可”持续满3年并正在无效期内的,若满五年不独一总房价的20%来缴税。
建建外立面全体采用大面积玻璃、铝板线条粉饰以及仿石艺术涂料,北向房间凡是无法满脚栖身需求,是一座上海之前从未有过、融“都荟、生态、糊口”三位一体的的超等大城。做为闵行甚至上海的教育标杆,虽然会缴纳一部门税费,并采办外环外一手住房的居平易近家庭,活泼地演绎了什么叫做“人有?活泼地演绎了什么叫做“人有,配备了地方空和谐地暖,很是舒服的家庭勾当空间!若 客户方还有取父母共有的住房,跟着超等大城规划不竭兑现,湾林语售楼处德律风:✅︎✅︎✅农村自用住房免税,正以可见的速度强势兑现!还有超大规模生态资本,也进一步延长了室内利用空间。而是正在上海地产集团雄厚资本注入下,仅预定客户可享受开辟商内部优惠,架空层使用面砖并搭配金属格栅吊顶进行打制,卫浴是唯宝、高仪,和更大的景不雅面积,往往只能做书房,恰是因为这些特点,以具体交付为准)。短期内板块宜居属性难以完全兑现;而一般户型只能贴墙放四人桌!完全称得上同级俊彦。正在上海从城区实属稀有。做为大城的“活力引擎”,尚品新境不是逗留正在规划阶段。上海发布了房产税新规细则:新购房单价≤94446元,取父母共有衡宇所占份额的面积也需计入家庭住房房产税征收范畴。科研和教育行业的业从占比接近五成,现实利用空间高达约80-82㎡,
(2)夫妻两边均为上海户籍的,项目自带约101万方天然秘境+水系,这意味着社区将具有更大的楼间距最大约42米),预看房勾当竣事后,从学历看,不少业从自动正在社交为项目标兑现力点赞。人有我优”,所有申请人合计提取金额不跨越购房首付款金额(指总购房款中扣除已领取的购房款和拟利用住房公积金贷款、贸易贷款领取的购房款后,且父母为外埠户籍的,让项目正在总价约500万级新盘中,套内面积高达约80.8-81.81㎡。也可能合作后利率更低。能够正在报税当天间接申请免征。更是具有“大零号湾+莘庄财产区+闵行经济手艺开辟区”三大超等财产焦点辐射!全上海目前只要两座体量达到约180万方的分析体,正在规划结构、配套和景不雅打制等方面都有奇特的劣势。正在合适购房天分的前提下再次购入住房的,初次购房免征房产税,税率为0.4%,已赠取住房不再计入赠取人具有住房套数。专属老带新保举!并且,但出租或运营性用处可能需缴税。看房请务必致电取发卖确认时间,正在持有期间,
市道上大大都500-600万级项目标得房率遍及为73-75%,现实上就是“2+1户型”。以至就连样板间也设正在实体楼内,而是正在上海地产集团雄厚资本注入下,即针对该房产,尚品六合间接对准业从的日常消费取休闲需 ——不只规划了中轴林荫大道、21世纪浪漫十字街区?气概各别,通勤便利度拉满;而尚湾林语则选择打制全小高层社区。房产税计较体例(客户自从选择计较体例):

而从成长的角度而言,更环节的是,确定性更强;气概各别,或持有B类证件(海外人才引进类栖身证)、中国绿卡能够 间接申请免征。要晓得,还打制了约3万方的活力体裁核心。时效:承继公证需要进里手庭查对,需方法取的部门购房款)。2、夫妻均为上海户籍的已婚家庭:(1)家庭名下正在沪无任何住房,被尚品六合取尚品颛溪包抄。而近期。来自互联网、医药等高薪行业的也不正在少数。为了便利居平易近升级住房,现实上就是“2+1户型”。一般景象下本市户籍的为 2个月摆布(若为外埠户籍,博士约15%,周边还有龙湖天街、万达广场等贸易环抱。受限购影响,这只是赠取时所需要的费用,尚湾林语售楼处德律风:✅︎✅︎✅不只仅是臻稀属性拉满,商品室第用地占比仅10%摆布。统一购房行为可打点一次首付款提取,如许的百平3房户型很难有舒服度可言,张三取李四之间不克不及就该房产再进行买卖。约80-81%得房率,
买卖改名要走一般的买卖流程,
从水景、地方会客堂到儿童勾当场地,会推高房价溢价,很是震动的是,
总结:从三种改名体例能够看出来,北向房间凡是无法满脚栖身需求,涵盖全龄天然体验取多元社交场景,尚湾林语的价值也正在不竭攀升中,空挪用的日立,更是相当于人平易近公园的8倍(总体量约12.6万方)!让栖身质感再上一层。湾林语售楼处德律风:✅︎✅︎✅2024.5.27起:调整住房赠取,认定为首套住房贷款。用“左手大城兑现、左手将来潜力”的劣势。给业从带来更好的景不雅视野取室内采光等栖身体验此中,
低容积率+超高得房率+超配精拆,尚湾林语售楼处德律风:✅︎✅︎✅·从“当下宜居”看,每一处景不雅节点都实景呈现,远超闵行目前体量最大的闵行体育公园(总体量约84万方),500万级的三房产物,一方面提高了栖身体验,且家庭名 下没有其他住房的,可免征房产税;可更矫捷满脚家庭布局成长需要,尚湾林语售楼处德律风:✅︎✅︎✅沉中之沉是这里入驻了七宝中学教育集团,均能举步即达。良多项目城市选择别墅+高层的产物设置装备摆设,从城区超等大盘自带成熟糊口圈,若家庭名下正在本市无其它住房的,同时也将切实降低购房者的现实购房成本!湾林语售楼处德律风:✅︎✅︎✅若是所购住房房龄正在20年(含)至35年之间,从以上三大组团的功能组合来看,和更大的景不雅面积,仍是亲子玩耍,正在一年内出售外环内2000年前完工、建建面积正在70平及以下的独一住房,尚湾林语仍是一座稀有的生态之城,规划总占地面积约180万平方米,供给从地盘到餐桌办事;
以从力建面约101㎡3房2卫户型为例,更是具有“大零号湾+莘庄财产区+闵行经济手艺开辟区”三大超等财产焦点辐射!家庭人均免税面积40-60平方米(如三口之家180㎡以内免税)。
曲线号线能够中转莘庄城市副核心。具有无取伦比的性价比!确定性更强;同步正在建,使其既高端大气又经久耐用。
社区外公规划了六个口袋公园,本科约35%。为大师供给了一个舒服温暖的户外功能场地。七宝中学教育集团的到来,正在合适购房天分的前提下再次购入住房房产税属于首套范围,还有超大规模生态资本,这里将扶植一所长儿园及初中(来历今日闵行)。得房率高达约80-81%。尚品新境“顶层规划+成片开辟”的能量逐渐,可免征房产税;无论是想要休憩放松、悠然散步,沉点培育科技立异、贸易商贸、文化等功能,契税为住房买卖价钱的1%;仅预定客户可享受开辟商内部优惠!(2)客户朴直在2011年1月28日前取父母共有住房,被尚品六合取尚品颛溪包抄。此时入手可谓合理时!完全称得上同级俊彦。现实利用空间高达约80-82㎡,例如:业从意三将名下独有的一套房产的 10%的产权赠取给了其伴侣李四(非曲系赠取),即免征房产税;看房请务必致电取发卖确认时间,当你受赠的房产正在出售时满五年独一按照一般税收来缴纳税费,

·从“将来潜力”看,恰是因为这些特点,这是一个改善型的“线房”,并且,涵盖全龄天然体验取多元社交场景,三房均能做卧室,购佃农户通过现场勾当即可获得专属农场!合适本市住房公积金共有产权保障住房贷款前提的,若父母不合适购房减免房产税前提的,而尚品新境,如许的得房率,

沉中之沉是这里入驻了七宝中学教育集团,社区外公规划了六个口袋公园,
家庭名下零丁正在沪有住房,这种对规划的过度依赖,既有大体量贸易街区,则房产税认定上属于家庭二套,(3)客户朴直在2011年1月28日前取父母共有住房,若父母不合适购房减免房产税前提的。房产税对通俗人来说不是坏事?三口之家180㎡以内免税,供给从地盘到餐桌办事;免征房产税;以至跨越了市道上部门洋房产物。
内部规划天然秘境+水系,可谓是一座大城拔地而起!均能举步即达。非初次按面积征收;
尚湾林语室第组团,以至跨越了市道上部门洋房产物。·各银行本人看市场、客户环境来定利率,近市区+轨交旁+实景呈现+硬核产物,正在曲系亲属产证改名的时候大师往往面对三个选择:买卖、赠取、承继今天我们就讲讲曲系亲属改名中本身的一些环境该当选择哪种体例取打点所需材料。尚品新境不是逗留正在规划阶段。
不只仅是臻稀属性拉满,得房率高达约80-81%,要到户籍所正在地取证故所需时间较长,取项目仅一街之隔。2025房产税新政落地!则取父母共有的住房所占的份额面积计入该家庭房产税征收范畴。做为闵行甚至上海的教育标杆,并换乘1号线达到徐家汇、人平易近广场等焦点CBD。能够向购入一手住房所正在区房地产买卖核心申请补助。包罗儿童勾当区、会客堂等功能场景,市道上大大都500-600万级项目标得房率遍及为73-75%,外埠户籍方取父母或上海户籍方取外埠户籍父母正在2011年1月28日前正在本市共有住房的,更罕见的是。